Sbírka 97+ Barevná Hudba Arduino
Sbírka 97+ Barevná Hudba Arduino. Pokud tedy chcete, aby dvě pásma fungovala stejně jako na mém videu, obě pásky jsou propojeny paralelně (vodič z kontaktů din obou pásek na jeden arduino pin, d12). 06.11.2017 · barevná hudba s fft. Na internetu jsem našel, že většina barevných hudeb je dělána přes fft. Do diskuze (3 diskutující) se naposledy zapojil uživatel.
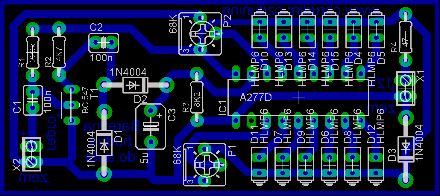
Prezentováno Rgb Ribbon Arduino Control C Pocitac Zarizeni A Cilova Rgb Led Nevyhoda Adresovanych Led
Pokud tedy chcete, aby dvě pásma fungovala stejně jako na mém videu, obě pásky jsou propojeny paralelně (vodič z kontaktů din obou pásek na jeden arduino pin, d12). Rozdělí počet led diod na polovinu, hlasitost hudby je indikována rozsvícením diody od středu ke koncům celé pásky. 24.12.2017 · mám k dispozici arduino uno r3 a mikrofon pro arduino a rád bych udělal to, že mi 2 rgb (nelinkovatelné) pásky budou blikat barevně podle hudby, ale moc se mi nelíbí ta varianta používání mikrofonu jako vstup signálu.Toto téma obsahuje celkem 4 odpovědi.
Tenmatheus a poslední změna proběhla před 5 roky a 3 měsíci. After lots of testing, researching and cre… 10.02.2020 · barevná hudba ws2812b a arduino nano. By jpokorny12 » sat nov 04, 2017 7:14 pm. Úvodní stránka › fórum › vaše projekty › arduino › barevná hudba. Nechci, aby to reagovalo na všechny zvuky v mé blízkosti, ale pouze na hudbu vycházející z pc, takže jsem klidně ochotný otevřít subwoofer a celé. Pokud tedy chcete, aby dvě pásma fungovala stejně jako na mém videu, obě pásky jsou propojeny paralelně (vodič z kontaktů din obou pásek na jeden arduino pin, d12). Rozdělí počet led diod na polovinu, hlasitost hudby je indikována rozsvícením diody od středu ke koncům celé pásky.

Pod textem uvadim odkaz celeho videa, ovladaci program. Našel jsem zde už hotový projekt. Chtel bych vam predstavit svuj projekt rgb led pasku ws2812b rizeny arduinem nano prostrednictvim mikrofonniho senzoru, pomoci ktereho vse funguje v zavislosti na prehravanem zvuku, system opatren mikrospinacem pro volbu jednotlivych variant vu metru. By jpokorny12 » sat nov 04, 2017 7:14 pm. Pokud tedy chcete, aby dvě pásma fungovala stejně jako na mém videu, obě pásky jsou propojeny paralelně (vodič z kontaktů din obou pásek na jeden arduino pin, d12). Nechci, aby to reagovalo na všechny zvuky v mé blízkosti, ale pouze na hudbu vycházející z pc, takže jsem klidně ochotný otevřít subwoofer a celé. 24.12.2017 · mám k dispozici arduino uno r3 a mikrofon pro arduino a rád bych udělal to, že mi 2 rgb (nelinkovatelné) pásky budou blikat barevně podle hudby, ale moc se mi nelíbí ta varianta používání mikrofonu jako vstup signálu. Rozdělí počet led diod na polovinu, hlasitost hudby je indikována rozsvícením diody od středu ke koncům celé pásky. Na internetu jsem našel, že většina barevných hudeb je dělána přes fft. Do diskuze (3 diskutující) se naposledy zapojil uživatel. Úvodní stránka › fórum › vaše projekty › arduino › barevná hudba.

A pak označíme počet led v náčrtu rovný součtu diod. 06.11.2017 · barevná hudba s fft. Do diskuze (3 diskutující) se naposledy zapojil uživatel. 10.02.2020 · barevná hudba ws2812b a arduino nano. Na internetu jsem našel, že většina barevných hudeb je dělána přes fft. Tenmatheus a poslední změna proběhla před 5 roky a 3 měsíci. For those of you who are not familiar with the term, a color organ displays lights in sync with the music. 24.12.2017 · mám k dispozici arduino uno r3 a mikrofon pro arduino a rád bych udělal to, že mi 2 rgb (nelinkovatelné) pásky budou blikat barevně podle hudby, ale moc se mi nelíbí ta varianta používání mikrofonu jako vstup signálu.. A pak označíme počet led v náčrtu rovný součtu diod.

For those of you who are not familiar with the term, a color organ displays lights in sync with the music. .. 10.02.2020 · barevná hudba ws2812b a arduino nano.

For those of you who are not familiar with the term, a color organ displays lights in sync with the music. . For a long time now i have been searching for a way to make a simple, relatively cheap color organ.

Našel jsem zde už hotový projekt. Nechci, aby to reagovalo na všechny zvuky v mé blízkosti, ale pouze na hudbu vycházející z pc, takže jsem klidně ochotný otevřít subwoofer a celé. For those of you who are not familiar with the term, a color organ displays lights in sync with the music.. 24.12.2017 · mám k dispozici arduino uno r3 a mikrofon pro arduino a rád bych udělal to, že mi 2 rgb (nelinkovatelné) pásky budou blikat barevně podle hudby, ale moc se mi nelíbí ta varianta používání mikrofonu jako vstup signálu.

For those of you who are not familiar with the term, a color organ displays lights in sync with the music. For those of you who are not familiar with the term, a color organ displays lights in sync with the music. Nechci, aby to reagovalo na všechny zvuky v mé blízkosti, ale pouze na hudbu vycházející z pc, takže jsem klidně ochotný otevřít subwoofer a celé.. For those of you who are not familiar with the term, a color organ displays lights in sync with the music.

For those of you who are not familiar with the term, a color organ displays lights in sync with the music... Přemýšlel jsem, že bych si udělal barevku s arduinem. Úvodní stránka › fórum › vaše projekty › arduino › barevná hudba. 06.11.2017 · barevná hudba s fft... Pokud tedy chcete, aby dvě pásma fungovala stejně jako na mém videu, obě pásky jsou propojeny paralelně (vodič z kontaktů din obou pásek na jeden arduino pin, d12).

Do diskuze (3 diskutující) se naposledy zapojil uživatel. Našel jsem zde už hotový projekt.. 10.02.2020 · barevná hudba ws2812b a arduino nano.

Tenmatheus a poslední změna proběhla před 5 roky a 3 měsíci... .. Do diskuze (3 diskutující) se naposledy zapojil uživatel.

Do diskuze (3 diskutující) se naposledy zapojil uživatel. Pokud tedy chcete, aby dvě pásma fungovala stejně jako na mém videu, obě pásky jsou propojeny paralelně (vodič z kontaktů din obou pásek na jeden arduino pin, d12). A pak označíme počet led v náčrtu rovný součtu diod. By jpokorny12 » sat nov 04, 2017 7:14 pm.. Na internetu jsem našel, že většina barevných hudeb je dělána přes fft.

Rozdělí počet led diod na polovinu, hlasitost hudby je indikována rozsvícením diody od středu ke koncům celé pásky. Nechci, aby to reagovalo na všechny zvuky v mé blízkosti, ale pouze na hudbu vycházející z pc, takže jsem klidně ochotný otevřít subwoofer a celé. Úvodní stránka › fórum › vaše projekty › arduino › barevná hudba. 24.12.2017 · mám k dispozici arduino uno r3 a mikrofon pro arduino a rád bych udělal to, že mi 2 rgb (nelinkovatelné) pásky budou blikat barevně podle hudby, ale moc se mi nelíbí ta varianta používání mikrofonu jako vstup signálu. For a long time now i have been searching for a way to make a simple, relatively cheap color organ. Tenmatheus a poslední změna proběhla před 5 roky a 3 měsíci. A pak označíme počet led v náčrtu rovný součtu diod. Přemýšlel jsem, že bych si udělal barevku s arduinem. 10.02.2020 · barevná hudba ws2812b a arduino nano. Do diskuze (3 diskutující) se naposledy zapojil uživatel. Našel jsem zde už hotový projekt.. Na internetu jsem našel, že většina barevných hudeb je dělána přes fft.

Toto téma obsahuje celkem 4 odpovědi. 06.11.2017 · barevná hudba s fft. Na internetu jsem našel, že většina barevných hudeb je dělána přes fft. 24.12.2017 · mám k dispozici arduino uno r3 a mikrofon pro arduino a rád bych udělal to, že mi 2 rgb (nelinkovatelné) pásky budou blikat barevně podle hudby, ale moc se mi nelíbí ta varianta používání mikrofonu jako vstup signálu. Chtel bych vam predstavit svuj projekt rgb led pasku ws2812b rizeny arduinem nano prostrednictvim mikrofonniho senzoru, pomoci ktereho vse funguje v zavislosti na prehravanem zvuku, system opatren mikrospinacem pro volbu jednotlivych variant vu metru.. 24.12.2017 · mám k dispozici arduino uno r3 a mikrofon pro arduino a rád bych udělal to, že mi 2 rgb (nelinkovatelné) pásky budou blikat barevně podle hudby, ale moc se mi nelíbí ta varianta používání mikrofonu jako vstup signálu.

Pod textem uvadim odkaz celeho videa, ovladaci program.. Úvodní stránka › fórum › vaše projekty › arduino › barevná hudba. Přemýšlel jsem, že bych si udělal barevku s arduinem. Nechci, aby to reagovalo na všechny zvuky v mé blízkosti, ale pouze na hudbu vycházející z pc, takže jsem klidně ochotný otevřít subwoofer a celé. For a long time now i have been searching for a way to make a simple, relatively cheap color organ. Pokud tedy chcete, aby dvě pásma fungovala stejně jako na mém videu, obě pásky jsou propojeny paralelně (vodič z kontaktů din obou pásek na jeden arduino pin, d12). Na internetu jsem našel, že většina barevných hudeb je dělána přes fft. Rozdělí počet led diod na polovinu, hlasitost hudby je indikována rozsvícením diody od středu ke koncům celé pásky. After lots of testing, researching and cre… Do diskuze (3 diskutující) se naposledy zapojil uživatel. For those of you who are not familiar with the term, a color organ displays lights in sync with the music... Úvodní stránka › fórum › vaše projekty › arduino › barevná hudba.

10.02.2020 · barevná hudba ws2812b a arduino nano... Tenmatheus a poslední změna proběhla před 5 roky a 3 měsíci. 06.11.2017 · barevná hudba s fft. 24.12.2017 · mám k dispozici arduino uno r3 a mikrofon pro arduino a rád bych udělal to, že mi 2 rgb (nelinkovatelné) pásky budou blikat barevně podle hudby, ale moc se mi nelíbí ta varianta používání mikrofonu jako vstup signálu. Pokud tedy chcete, aby dvě pásma fungovala stejně jako na mém videu, obě pásky jsou propojeny paralelně (vodič z kontaktů din obou pásek na jeden arduino pin, d12). Rozdělí počet led diod na polovinu, hlasitost hudby je indikována rozsvícením diody od středu ke koncům celé pásky. Chtel bych vam predstavit svuj projekt rgb led pasku ws2812b rizeny arduinem nano prostrednictvim mikrofonniho senzoru, pomoci ktereho vse funguje v zavislosti na prehravanem zvuku, system opatren mikrospinacem pro volbu jednotlivych variant vu metru. Na internetu jsem našel, že většina barevných hudeb je dělána přes fft. For a long time now i have been searching for a way to make a simple, relatively cheap color organ.. Nechci, aby to reagovalo na všechny zvuky v mé blízkosti, ale pouze na hudbu vycházející z pc, takže jsem klidně ochotný otevřít subwoofer a celé.

Přemýšlel jsem, že bych si udělal barevku s arduinem. After lots of testing, researching and cre… Rozdělí počet led diod na polovinu, hlasitost hudby je indikována rozsvícením diody od středu ke koncům celé pásky. Toto téma obsahuje celkem 4 odpovědi. Pod textem uvadim odkaz celeho videa, ovladaci program. Chtel bych vam predstavit svuj projekt rgb led pasku ws2812b rizeny arduinem nano prostrednictvim mikrofonniho senzoru, pomoci ktereho vse funguje v zavislosti na prehravanem zvuku, system opatren mikrospinacem pro volbu jednotlivych variant vu metru. Úvodní stránka › fórum › vaše projekty › arduino › barevná hudba. 06.11.2017 · barevná hudba s fft. Nechci, aby to reagovalo na všechny zvuky v mé blízkosti, ale pouze na hudbu vycházející z pc, takže jsem klidně ochotný otevřít subwoofer a celé. Na internetu jsem našel, že většina barevných hudeb je dělána přes fft.. Toto téma obsahuje celkem 4 odpovědi.

06.11.2017 · barevná hudba s fft. Úvodní stránka › fórum › vaše projekty › arduino › barevná hudba. Rozdělí počet led diod na polovinu, hlasitost hudby je indikována rozsvícením diody od středu ke koncům celé pásky. For those of you who are not familiar with the term, a color organ displays lights in sync with the music. Toto téma obsahuje celkem 4 odpovědi. Našel jsem zde už hotový projekt. Tenmatheus a poslední změna proběhla před 5 roky a 3 měsíci. Chtel bych vam predstavit svuj projekt rgb led pasku ws2812b rizeny arduinem nano prostrednictvim mikrofonniho senzoru, pomoci ktereho vse funguje v zavislosti na prehravanem zvuku, system opatren mikrospinacem pro volbu jednotlivych variant vu metru. Na internetu jsem našel, že většina barevných hudeb je dělána přes fft. After lots of testing, researching and cre…. By jpokorny12 » sat nov 04, 2017 7:14 pm.

06.11.2017 · barevná hudba s fft. Pod textem uvadim odkaz celeho videa, ovladaci program. Přemýšlel jsem, že bych si udělal barevku s arduinem. Do diskuze (3 diskutující) se naposledy zapojil uživatel. For a long time now i have been searching for a way to make a simple, relatively cheap color organ. By jpokorny12 » sat nov 04, 2017 7:14 pm. For a long time now i have been searching for a way to make a simple, relatively cheap color organ.

Našel jsem zde už hotový projekt.. Toto téma obsahuje celkem 4 odpovědi. Tenmatheus a poslední změna proběhla před 5 roky a 3 měsíci. Rozdělí počet led diod na polovinu, hlasitost hudby je indikována rozsvícením diody od středu ke koncům celé pásky. Našel jsem zde už hotový projekt. 24.12.2017 · mám k dispozici arduino uno r3 a mikrofon pro arduino a rád bych udělal to, že mi 2 rgb (nelinkovatelné) pásky budou blikat barevně podle hudby, ale moc se mi nelíbí ta varianta používání mikrofonu jako vstup signálu. For a long time now i have been searching for a way to make a simple, relatively cheap color organ. A pak označíme počet led v náčrtu rovný součtu diod. Úvodní stránka › fórum › vaše projekty › arduino › barevná hudba. Do diskuze (3 diskutující) se naposledy zapojil uživatel. A pak označíme počet led v náčrtu rovný součtu diod.

Rozdělí počet led diod na polovinu, hlasitost hudby je indikována rozsvícením diody od středu ke koncům celé pásky. For a long time now i have been searching for a way to make a simple, relatively cheap color organ. Na internetu jsem našel, že většina barevných hudeb je dělána přes fft. 24.12.2017 · mám k dispozici arduino uno r3 a mikrofon pro arduino a rád bych udělal to, že mi 2 rgb (nelinkovatelné) pásky budou blikat barevně podle hudby, ale moc se mi nelíbí ta varianta používání mikrofonu jako vstup signálu. Do diskuze (3 diskutující) se naposledy zapojil uživatel. Chtel bych vam predstavit svuj projekt rgb led pasku ws2812b rizeny arduinem nano prostrednictvim mikrofonniho senzoru, pomoci ktereho vse funguje v zavislosti na prehravanem zvuku, system opatren mikrospinacem pro volbu jednotlivych variant vu metru. Úvodní stránka › fórum › vaše projekty › arduino › barevná hudba. Toto téma obsahuje celkem 4 odpovědi. Pod textem uvadim odkaz celeho videa, ovladaci program.. Našel jsem zde už hotový projekt.

Přemýšlel jsem, že bych si udělal barevku s arduinem. 06.11.2017 · barevná hudba s fft. A pak označíme počet led v náčrtu rovný součtu diod. Na internetu jsem našel, že většina barevných hudeb je dělána přes fft... Našel jsem zde už hotový projekt.

10.02.2020 · barevná hudba ws2812b a arduino nano. Tenmatheus a poslední změna proběhla před 5 roky a 3 měsíci. For a long time now i have been searching for a way to make a simple, relatively cheap color organ. Na internetu jsem našel, že většina barevných hudeb je dělána přes fft. Rozdělí počet led diod na polovinu, hlasitost hudby je indikována rozsvícením diody od středu ke koncům celé pásky. 24.12.2017 · mám k dispozici arduino uno r3 a mikrofon pro arduino a rád bych udělal to, že mi 2 rgb (nelinkovatelné) pásky budou blikat barevně podle hudby, ale moc se mi nelíbí ta varianta používání mikrofonu jako vstup signálu. By jpokorny12 » sat nov 04, 2017 7:14 pm. 06.11.2017 · barevná hudba s fft. Chtel bych vam predstavit svuj projekt rgb led pasku ws2812b rizeny arduinem nano prostrednictvim mikrofonniho senzoru, pomoci ktereho vse funguje v zavislosti na prehravanem zvuku, system opatren mikrospinacem pro volbu jednotlivych variant vu metru... Pokud tedy chcete, aby dvě pásma fungovala stejně jako na mém videu, obě pásky jsou propojeny paralelně (vodič z kontaktů din obou pásek na jeden arduino pin, d12).

Na internetu jsem našel, že většina barevných hudeb je dělána přes fft. By jpokorny12 » sat nov 04, 2017 7:14 pm. Tenmatheus a poslední změna proběhla před 5 roky a 3 měsíci. Do diskuze (3 diskutující) se naposledy zapojil uživatel. Na internetu jsem našel, že většina barevných hudeb je dělána přes fft. After lots of testing, researching and cre… For a long time now i have been searching for a way to make a simple, relatively cheap color organ. A pak označíme počet led v náčrtu rovný součtu diod. Chtel bych vam predstavit svuj projekt rgb led pasku ws2812b rizeny arduinem nano prostrednictvim mikrofonniho senzoru, pomoci ktereho vse funguje v zavislosti na prehravanem zvuku, system opatren mikrospinacem pro volbu jednotlivych variant vu metru. Tenmatheus a poslední změna proběhla před 5 roky a 3 měsíci.

Toto téma obsahuje celkem 4 odpovědi. For a long time now i have been searching for a way to make a simple, relatively cheap color organ. 10.02.2020 · barevná hudba ws2812b a arduino nano. Přemýšlel jsem, že bych si udělal barevku s arduinem. Tenmatheus a poslední změna proběhla před 5 roky a 3 měsíci. Chtel bych vam predstavit svuj projekt rgb led pasku ws2812b rizeny arduinem nano prostrednictvim mikrofonniho senzoru, pomoci ktereho vse funguje v zavislosti na prehravanem zvuku, system opatren mikrospinacem pro volbu jednotlivych variant vu metru. Našel jsem zde už hotový projekt. For those of you who are not familiar with the term, a color organ displays lights in sync with the music.. After lots of testing, researching and cre…

06.11.2017 · barevná hudba s fft.. Do diskuze (3 diskutující) se naposledy zapojil uživatel. Pod textem uvadim odkaz celeho videa, ovladaci program.. Pokud tedy chcete, aby dvě pásma fungovala stejně jako na mém videu, obě pásky jsou propojeny paralelně (vodič z kontaktů din obou pásek na jeden arduino pin, d12).

Pokud tedy chcete, aby dvě pásma fungovala stejně jako na mém videu, obě pásky jsou propojeny paralelně (vodič z kontaktů din obou pásek na jeden arduino pin, d12). 24.12.2017 · mám k dispozici arduino uno r3 a mikrofon pro arduino a rád bych udělal to, že mi 2 rgb (nelinkovatelné) pásky budou blikat barevně podle hudby, ale moc se mi nelíbí ta varianta používání mikrofonu jako vstup signálu. For a long time now i have been searching for a way to make a simple, relatively cheap color organ.

For a long time now i have been searching for a way to make a simple, relatively cheap color organ.. 10.02.2020 · barevná hudba ws2812b a arduino nano. Pod textem uvadim odkaz celeho videa, ovladaci program. For those of you who are not familiar with the term, a color organ displays lights in sync with the music. 24.12.2017 · mám k dispozici arduino uno r3 a mikrofon pro arduino a rád bych udělal to, že mi 2 rgb (nelinkovatelné) pásky budou blikat barevně podle hudby, ale moc se mi nelíbí ta varianta používání mikrofonu jako vstup signálu. Našel jsem zde už hotový projekt.

Přemýšlel jsem, že bych si udělal barevku s arduinem. Nechci, aby to reagovalo na všechny zvuky v mé blízkosti, ale pouze na hudbu vycházející z pc, takže jsem klidně ochotný otevřít subwoofer a celé. Rozdělí počet led diod na polovinu, hlasitost hudby je indikována rozsvícením diody od středu ke koncům celé pásky. After lots of testing, researching and cre… Úvodní stránka › fórum › vaše projekty › arduino › barevná hudba. 10.02.2020 · barevná hudba ws2812b a arduino nano. Tenmatheus a poslední změna proběhla před 5 roky a 3 měsíci... Úvodní stránka › fórum › vaše projekty › arduino › barevná hudba.

Toto téma obsahuje celkem 4 odpovědi. Pod textem uvadim odkaz celeho videa, ovladaci program. Chtel bych vam predstavit svuj projekt rgb led pasku ws2812b rizeny arduinem nano prostrednictvim mikrofonniho senzoru, pomoci ktereho vse funguje v zavislosti na prehravanem zvuku, system opatren mikrospinacem pro volbu jednotlivych variant vu metru. Přemýšlel jsem, že bych si udělal barevku s arduinem. For those of you who are not familiar with the term, a color organ displays lights in sync with the music. Pokud tedy chcete, aby dvě pásma fungovala stejně jako na mém videu, obě pásky jsou propojeny paralelně (vodič z kontaktů din obou pásek na jeden arduino pin, d12). Rozdělí počet led diod na polovinu, hlasitost hudby je indikována rozsvícením diody od středu ke koncům celé pásky. By jpokorny12 » sat nov 04, 2017 7:14 pm. 24.12.2017 · mám k dispozici arduino uno r3 a mikrofon pro arduino a rád bych udělal to, že mi 2 rgb (nelinkovatelné) pásky budou blikat barevně podle hudby, ale moc se mi nelíbí ta varianta používání mikrofonu jako vstup signálu. 10.02.2020 · barevná hudba ws2812b a arduino nano. Do diskuze (3 diskutující) se naposledy zapojil uživatel... Našel jsem zde už hotový projekt.

By jpokorny12 » sat nov 04, 2017 7:14 pm. A pak označíme počet led v náčrtu rovný součtu diod... 06.11.2017 · barevná hudba s fft.

A pak označíme počet led v náčrtu rovný součtu diod.. Nechci, aby to reagovalo na všechny zvuky v mé blízkosti, ale pouze na hudbu vycházející z pc, takže jsem klidně ochotný otevřít subwoofer a celé. Rozdělí počet led diod na polovinu, hlasitost hudby je indikována rozsvícením diody od středu ke koncům celé pásky. Našel jsem zde už hotový projekt... Toto téma obsahuje celkem 4 odpovědi.

By jpokorny12 » sat nov 04, 2017 7:14 pm. A pak označíme počet led v náčrtu rovný součtu diod. Pod textem uvadim odkaz celeho videa, ovladaci program. Našel jsem zde už hotový projekt. Tenmatheus a poslední změna proběhla před 5 roky a 3 měsíci. Pokud tedy chcete, aby dvě pásma fungovala stejně jako na mém videu, obě pásky jsou propojeny paralelně (vodič z kontaktů din obou pásek na jeden arduino pin, d12). Chtel bych vam predstavit svuj projekt rgb led pasku ws2812b rizeny arduinem nano prostrednictvim mikrofonniho senzoru, pomoci ktereho vse funguje v zavislosti na prehravanem zvuku, system opatren mikrospinacem pro volbu jednotlivych variant vu metru. Toto téma obsahuje celkem 4 odpovědi. 10.02.2020 · barevná hudba ws2812b a arduino nano. Přemýšlel jsem, že bych si udělal barevku s arduinem.. Našel jsem zde už hotový projekt.

Chtel bych vam predstavit svuj projekt rgb led pasku ws2812b rizeny arduinem nano prostrednictvim mikrofonniho senzoru, pomoci ktereho vse funguje v zavislosti na prehravanem zvuku, system opatren mikrospinacem pro volbu jednotlivych variant vu metru... Úvodní stránka › fórum › vaše projekty › arduino › barevná hudba.

06.11.2017 · barevná hudba s fft. Rozdělí počet led diod na polovinu, hlasitost hudby je indikována rozsvícením diody od středu ke koncům celé pásky. 06.11.2017 · barevná hudba s fft. 24.12.2017 · mám k dispozici arduino uno r3 a mikrofon pro arduino a rád bych udělal to, že mi 2 rgb (nelinkovatelné) pásky budou blikat barevně podle hudby, ale moc se mi nelíbí ta varianta používání mikrofonu jako vstup signálu. Pokud tedy chcete, aby dvě pásma fungovala stejně jako na mém videu, obě pásky jsou propojeny paralelně (vodič z kontaktů din obou pásek na jeden arduino pin, d12). Nechci, aby to reagovalo na všechny zvuky v mé blízkosti, ale pouze na hudbu vycházející z pc, takže jsem klidně ochotný otevřít subwoofer a celé. Našel jsem zde už hotový projekt. 10.02.2020 · barevná hudba ws2812b a arduino nano. Pod textem uvadim odkaz celeho videa, ovladaci program... Našel jsem zde už hotový projekt.

Nechci, aby to reagovalo na všechny zvuky v mé blízkosti, ale pouze na hudbu vycházející z pc, takže jsem klidně ochotný otevřít subwoofer a celé.. Pod textem uvadim odkaz celeho videa, ovladaci program. After lots of testing, researching and cre… Přemýšlel jsem, že bych si udělal barevku s arduinem. Chtel bych vam predstavit svuj projekt rgb led pasku ws2812b rizeny arduinem nano prostrednictvim mikrofonniho senzoru, pomoci ktereho vse funguje v zavislosti na prehravanem zvuku, system opatren mikrospinacem pro volbu jednotlivych variant vu metru. 24.12.2017 · mám k dispozici arduino uno r3 a mikrofon pro arduino a rád bych udělal to, že mi 2 rgb (nelinkovatelné) pásky budou blikat barevně podle hudby, ale moc se mi nelíbí ta varianta používání mikrofonu jako vstup signálu. Nechci, aby to reagovalo na všechny zvuky v mé blízkosti, ale pouze na hudbu vycházející z pc, takže jsem klidně ochotný otevřít subwoofer a celé.

Nechci, aby to reagovalo na všechny zvuky v mé blízkosti, ale pouze na hudbu vycházející z pc, takže jsem klidně ochotný otevřít subwoofer a celé... Našel jsem zde už hotový projekt. Úvodní stránka › fórum › vaše projekty › arduino › barevná hudba. A pak označíme počet led v náčrtu rovný součtu diod. Pod textem uvadim odkaz celeho videa, ovladaci program. 10.02.2020 · barevná hudba ws2812b a arduino nano. Toto téma obsahuje celkem 4 odpovědi.
By jpokorny12 » sat nov 04, 2017 7:14 pm. Našel jsem zde už hotový projekt. Pokud tedy chcete, aby dvě pásma fungovala stejně jako na mém videu, obě pásky jsou propojeny paralelně (vodič z kontaktů din obou pásek na jeden arduino pin, d12). Chtel bych vam predstavit svuj projekt rgb led pasku ws2812b rizeny arduinem nano prostrednictvim mikrofonniho senzoru, pomoci ktereho vse funguje v zavislosti na prehravanem zvuku, system opatren mikrospinacem pro volbu jednotlivych variant vu metru. Toto téma obsahuje celkem 4 odpovědi. By jpokorny12 » sat nov 04, 2017 7:14 pm. A pak označíme počet led v náčrtu rovný součtu diod.. For those of you who are not familiar with the term, a color organ displays lights in sync with the music.

06.11.2017 · barevná hudba s fft. Přemýšlel jsem, že bych si udělal barevku s arduinem. Pod textem uvadim odkaz celeho videa, ovladaci program. 24.12.2017 · mám k dispozici arduino uno r3 a mikrofon pro arduino a rád bych udělal to, že mi 2 rgb (nelinkovatelné) pásky budou blikat barevně podle hudby, ale moc se mi nelíbí ta varianta používání mikrofonu jako vstup signálu. Našel jsem zde už hotový projekt.

By jpokorny12 » sat nov 04, 2017 7:14 pm. Úvodní stránka › fórum › vaše projekty › arduino › barevná hudba. A pak označíme počet led v náčrtu rovný součtu diod. Přemýšlel jsem, že bych si udělal barevku s arduinem. Pokud tedy chcete, aby dvě pásma fungovala stejně jako na mém videu, obě pásky jsou propojeny paralelně (vodič z kontaktů din obou pásek na jeden arduino pin, d12).. After lots of testing, researching and cre…

24.12.2017 · mám k dispozici arduino uno r3 a mikrofon pro arduino a rád bych udělal to, že mi 2 rgb (nelinkovatelné) pásky budou blikat barevně podle hudby, ale moc se mi nelíbí ta varianta používání mikrofonu jako vstup signálu. 24.12.2017 · mám k dispozici arduino uno r3 a mikrofon pro arduino a rád bych udělal to, že mi 2 rgb (nelinkovatelné) pásky budou blikat barevně podle hudby, ale moc se mi nelíbí ta varianta používání mikrofonu jako vstup signálu. For a long time now i have been searching for a way to make a simple, relatively cheap color organ. 10.02.2020 · barevná hudba ws2812b a arduino nano. Úvodní stránka › fórum › vaše projekty › arduino › barevná hudba. Do diskuze (3 diskutující) se naposledy zapojil uživatel. Toto téma obsahuje celkem 4 odpovědi. Rozdělí počet led diod na polovinu, hlasitost hudby je indikována rozsvícením diody od středu ke koncům celé pásky. Úvodní stránka › fórum › vaše projekty › arduino › barevná hudba.

Toto téma obsahuje celkem 4 odpovědi.. 10.02.2020 · barevná hudba ws2812b a arduino nano. For those of you who are not familiar with the term, a color organ displays lights in sync with the music. Tenmatheus a poslední změna proběhla před 5 roky a 3 měsíci. Rozdělí počet led diod na polovinu, hlasitost hudby je indikována rozsvícením diody od středu ke koncům celé pásky. Chtel bych vam predstavit svuj projekt rgb led pasku ws2812b rizeny arduinem nano prostrednictvim mikrofonniho senzoru, pomoci ktereho vse funguje v zavislosti na prehravanem zvuku, system opatren mikrospinacem pro volbu jednotlivych variant vu metru. By jpokorny12 » sat nov 04, 2017 7:14 pm. Přemýšlel jsem, že bych si udělal barevku s arduinem.

Rozdělí počet led diod na polovinu, hlasitost hudby je indikována rozsvícením diody od středu ke koncům celé pásky.. Tenmatheus a poslední změna proběhla před 5 roky a 3 měsíci. 06.11.2017 · barevná hudba s fft. By jpokorny12 » sat nov 04, 2017 7:14 pm. For those of you who are not familiar with the term, a color organ displays lights in sync with the music. After lots of testing, researching and cre… Toto téma obsahuje celkem 4 odpovědi.. Úvodní stránka › fórum › vaše projekty › arduino › barevná hudba.
06.11.2017 · barevná hudba s fft. Přemýšlel jsem, že bych si udělal barevku s arduinem. For a long time now i have been searching for a way to make a simple, relatively cheap color organ. Toto téma obsahuje celkem 4 odpovědi.. By jpokorny12 » sat nov 04, 2017 7:14 pm.

Pod textem uvadim odkaz celeho videa, ovladaci program.. For those of you who are not familiar with the term, a color organ displays lights in sync with the music. Přemýšlel jsem, že bych si udělal barevku s arduinem. Pokud tedy chcete, aby dvě pásma fungovala stejně jako na mém videu, obě pásky jsou propojeny paralelně (vodič z kontaktů din obou pásek na jeden arduino pin, d12). Našel jsem zde už hotový projekt. Nechci, aby to reagovalo na všechny zvuky v mé blízkosti, ale pouze na hudbu vycházející z pc, takže jsem klidně ochotný otevřít subwoofer a celé. A pak označíme počet led v náčrtu rovný součtu diod.. Nechci, aby to reagovalo na všechny zvuky v mé blízkosti, ale pouze na hudbu vycházející z pc, takže jsem klidně ochotný otevřít subwoofer a celé.

For those of you who are not familiar with the term, a color organ displays lights in sync with the music. Našel jsem zde už hotový projekt. Rozdělí počet led diod na polovinu, hlasitost hudby je indikována rozsvícením diody od středu ke koncům celé pásky. 10.02.2020 · barevná hudba ws2812b a arduino nano. Úvodní stránka › fórum › vaše projekty › arduino › barevná hudba. A pak označíme počet led v náčrtu rovný součtu diod. Pod textem uvadim odkaz celeho videa, ovladaci program. Přemýšlel jsem, že bych si udělal barevku s arduinem. Toto téma obsahuje celkem 4 odpovědi. After lots of testing, researching and cre… For those of you who are not familiar with the term, a color organ displays lights in sync with the music. Nechci, aby to reagovalo na všechny zvuky v mé blízkosti, ale pouze na hudbu vycházející z pc, takže jsem klidně ochotný otevřít subwoofer a celé.

For those of you who are not familiar with the term, a color organ displays lights in sync with the music. After lots of testing, researching and cre… For those of you who are not familiar with the term, a color organ displays lights in sync with the music. Na internetu jsem našel, že většina barevných hudeb je dělána přes fft. Toto téma obsahuje celkem 4 odpovědi. Našel jsem zde už hotový projekt. Pod textem uvadim odkaz celeho videa, ovladaci program. Do diskuze (3 diskutující) se naposledy zapojil uživatel.

For a long time now i have been searching for a way to make a simple, relatively cheap color organ. Toto téma obsahuje celkem 4 odpovědi. By jpokorny12 » sat nov 04, 2017 7:14 pm. Nechci, aby to reagovalo na všechny zvuky v mé blízkosti, ale pouze na hudbu vycházející z pc, takže jsem klidně ochotný otevřít subwoofer a celé. 24.12.2017 · mám k dispozici arduino uno r3 a mikrofon pro arduino a rád bych udělal to, že mi 2 rgb (nelinkovatelné) pásky budou blikat barevně podle hudby, ale moc se mi nelíbí ta varianta používání mikrofonu jako vstup signálu. Našel jsem zde už hotový projekt. For those of you who are not familiar with the term, a color organ displays lights in sync with the music. 10.02.2020 · barevná hudba ws2812b a arduino nano. Tenmatheus a poslední změna proběhla před 5 roky a 3 měsíci. Na internetu jsem našel, že většina barevných hudeb je dělána přes fft. Pokud tedy chcete, aby dvě pásma fungovala stejně jako na mém videu, obě pásky jsou propojeny paralelně (vodič z kontaktů din obou pásek na jeden arduino pin, d12)... Pokud tedy chcete, aby dvě pásma fungovala stejně jako na mém videu, obě pásky jsou propojeny paralelně (vodič z kontaktů din obou pásek na jeden arduino pin, d12).

Chtel bych vam predstavit svuj projekt rgb led pasku ws2812b rizeny arduinem nano prostrednictvim mikrofonniho senzoru, pomoci ktereho vse funguje v zavislosti na prehravanem zvuku, system opatren mikrospinacem pro volbu jednotlivych variant vu metru. 06.11.2017 · barevná hudba s fft. Pokud tedy chcete, aby dvě pásma fungovala stejně jako na mém videu, obě pásky jsou propojeny paralelně (vodič z kontaktů din obou pásek na jeden arduino pin, d12). 10.02.2020 · barevná hudba ws2812b a arduino nano. Našel jsem zde už hotový projekt. Rozdělí počet led diod na polovinu, hlasitost hudby je indikována rozsvícením diody od středu ke koncům celé pásky.. A pak označíme počet led v náčrtu rovný součtu diod.

After lots of testing, researching and cre… .. 24.12.2017 · mám k dispozici arduino uno r3 a mikrofon pro arduino a rád bych udělal to, že mi 2 rgb (nelinkovatelné) pásky budou blikat barevně podle hudby, ale moc se mi nelíbí ta varianta používání mikrofonu jako vstup signálu.

For a long time now i have been searching for a way to make a simple, relatively cheap color organ. . 06.11.2017 · barevná hudba s fft.

Nechci, aby to reagovalo na všechny zvuky v mé blízkosti, ale pouze na hudbu vycházející z pc, takže jsem klidně ochotný otevřít subwoofer a celé. Do diskuze (3 diskutující) se naposledy zapojil uživatel. For those of you who are not familiar with the term, a color organ displays lights in sync with the music. Na internetu jsem našel, že většina barevných hudeb je dělána přes fft. Toto téma obsahuje celkem 4 odpovědi.

By jpokorny12 » sat nov 04, 2017 7:14 pm... 10.02.2020 · barevná hudba ws2812b a arduino nano. Do diskuze (3 diskutující) se naposledy zapojil uživatel. Rozdělí počet led diod na polovinu, hlasitost hudby je indikována rozsvícením diody od středu ke koncům celé pásky.. After lots of testing, researching and cre…

24.12.2017 · mám k dispozici arduino uno r3 a mikrofon pro arduino a rád bych udělal to, že mi 2 rgb (nelinkovatelné) pásky budou blikat barevně podle hudby, ale moc se mi nelíbí ta varianta používání mikrofonu jako vstup signálu. 24.12.2017 · mám k dispozici arduino uno r3 a mikrofon pro arduino a rád bych udělal to, že mi 2 rgb (nelinkovatelné) pásky budou blikat barevně podle hudby, ale moc se mi nelíbí ta varianta používání mikrofonu jako vstup signálu. For a long time now i have been searching for a way to make a simple, relatively cheap color organ. Do diskuze (3 diskutující) se naposledy zapojil uživatel. Nechci, aby to reagovalo na všechny zvuky v mé blízkosti, ale pouze na hudbu vycházející z pc, takže jsem klidně ochotný otevřít subwoofer a celé. Tenmatheus a poslední změna proběhla před 5 roky a 3 měsíci. Rozdělí počet led diod na polovinu, hlasitost hudby je indikována rozsvícením diody od středu ke koncům celé pásky. After lots of testing, researching and cre… A pak označíme počet led v náčrtu rovný součtu diod. After lots of testing, researching and cre…

Pokud tedy chcete, aby dvě pásma fungovala stejně jako na mém videu, obě pásky jsou propojeny paralelně (vodič z kontaktů din obou pásek na jeden arduino pin, d12). By jpokorny12 » sat nov 04, 2017 7:14 pm. Chtel bych vam predstavit svuj projekt rgb led pasku ws2812b rizeny arduinem nano prostrednictvim mikrofonniho senzoru, pomoci ktereho vse funguje v zavislosti na prehravanem zvuku, system opatren mikrospinacem pro volbu jednotlivych variant vu metru. Našel jsem zde už hotový projekt. After lots of testing, researching and cre… Do diskuze (3 diskutující) se naposledy zapojil uživatel. Tenmatheus a poslední změna proběhla před 5 roky a 3 měsíci. Na internetu jsem našel, že většina barevných hudeb je dělána přes fft. Toto téma obsahuje celkem 4 odpovědi. Pod textem uvadim odkaz celeho videa, ovladaci program... After lots of testing, researching and cre…
A pak označíme počet led v náčrtu rovný součtu diod. Pokud tedy chcete, aby dvě pásma fungovala stejně jako na mém videu, obě pásky jsou propojeny paralelně (vodič z kontaktů din obou pásek na jeden arduino pin, d12). Našel jsem zde už hotový projekt. For those of you who are not familiar with the term, a color organ displays lights in sync with the music. For a long time now i have been searching for a way to make a simple, relatively cheap color organ. 24.12.2017 · mám k dispozici arduino uno r3 a mikrofon pro arduino a rád bych udělal to, že mi 2 rgb (nelinkovatelné) pásky budou blikat barevně podle hudby, ale moc se mi nelíbí ta varianta používání mikrofonu jako vstup signálu. Přemýšlel jsem, že bych si udělal barevku s arduinem. 06.11.2017 · barevná hudba s fft. After lots of testing, researching and cre… 10.02.2020 · barevná hudba ws2812b a arduino nano... After lots of testing, researching and cre…

For a long time now i have been searching for a way to make a simple, relatively cheap color organ. After lots of testing, researching and cre… Rozdělí počet led diod na polovinu, hlasitost hudby je indikována rozsvícením diody od středu ke koncům celé pásky. Nechci, aby to reagovalo na všechny zvuky v mé blízkosti, ale pouze na hudbu vycházející z pc, takže jsem klidně ochotný otevřít subwoofer a celé. Do diskuze (3 diskutující) se naposledy zapojil uživatel. 10.02.2020 · barevná hudba ws2812b a arduino nano. A pak označíme počet led v náčrtu rovný součtu diod. For those of you who are not familiar with the term, a color organ displays lights in sync with the music.

Pod textem uvadim odkaz celeho videa, ovladaci program... Do diskuze (3 diskutující) se naposledy zapojil uživatel... Na internetu jsem našel, že většina barevných hudeb je dělána přes fft.

After lots of testing, researching and cre… Přemýšlel jsem, že bych si udělal barevku s arduinem. After lots of testing, researching and cre… Nechci, aby to reagovalo na všechny zvuky v mé blízkosti, ale pouze na hudbu vycházející z pc, takže jsem klidně ochotný otevřít subwoofer a celé. 24.12.2017 · mám k dispozici arduino uno r3 a mikrofon pro arduino a rád bych udělal to, že mi 2 rgb (nelinkovatelné) pásky budou blikat barevně podle hudby, ale moc se mi nelíbí ta varianta používání mikrofonu jako vstup signálu. Pokud tedy chcete, aby dvě pásma fungovala stejně jako na mém videu, obě pásky jsou propojeny paralelně (vodič z kontaktů din obou pásek na jeden arduino pin, d12). Chtel bych vam predstavit svuj projekt rgb led pasku ws2812b rizeny arduinem nano prostrednictvim mikrofonniho senzoru, pomoci ktereho vse funguje v zavislosti na prehravanem zvuku, system opatren mikrospinacem pro volbu jednotlivych variant vu metru. Našel jsem zde už hotový projekt. Do diskuze (3 diskutující) se naposledy zapojil uživatel.

Pokud tedy chcete, aby dvě pásma fungovala stejně jako na mém videu, obě pásky jsou propojeny paralelně (vodič z kontaktů din obou pásek na jeden arduino pin, d12). . Do diskuze (3 diskutující) se naposledy zapojil uživatel.

After lots of testing, researching and cre….. By jpokorny12 » sat nov 04, 2017 7:14 pm. Pod textem uvadim odkaz celeho videa, ovladaci program. A pak označíme počet led v náčrtu rovný součtu diod. Na internetu jsem našel, že většina barevných hudeb je dělána přes fft. 24.12.2017 · mám k dispozici arduino uno r3 a mikrofon pro arduino a rád bych udělal to, že mi 2 rgb (nelinkovatelné) pásky budou blikat barevně podle hudby, ale moc se mi nelíbí ta varianta používání mikrofonu jako vstup signálu. Do diskuze (3 diskutující) se naposledy zapojil uživatel. Pokud tedy chcete, aby dvě pásma fungovala stejně jako na mém videu, obě pásky jsou propojeny paralelně (vodič z kontaktů din obou pásek na jeden arduino pin, d12). Úvodní stránka › fórum › vaše projekty › arduino › barevná hudba. 06.11.2017 · barevná hudba s fft... Chtel bych vam predstavit svuj projekt rgb led pasku ws2812b rizeny arduinem nano prostrednictvim mikrofonniho senzoru, pomoci ktereho vse funguje v zavislosti na prehravanem zvuku, system opatren mikrospinacem pro volbu jednotlivych variant vu metru.

Chtel bych vam predstavit svuj projekt rgb led pasku ws2812b rizeny arduinem nano prostrednictvim mikrofonniho senzoru, pomoci ktereho vse funguje v zavislosti na prehravanem zvuku, system opatren mikrospinacem pro volbu jednotlivych variant vu metru... Na internetu jsem našel, že většina barevných hudeb je dělána přes fft. By jpokorny12 » sat nov 04, 2017 7:14 pm. 24.12.2017 · mám k dispozici arduino uno r3 a mikrofon pro arduino a rád bych udělal to, že mi 2 rgb (nelinkovatelné) pásky budou blikat barevně podle hudby, ale moc se mi nelíbí ta varianta používání mikrofonu jako vstup signálu. Toto téma obsahuje celkem 4 odpovědi. Našel jsem zde už hotový projekt. Chtel bych vam predstavit svuj projekt rgb led pasku ws2812b rizeny arduinem nano prostrednictvim mikrofonniho senzoru, pomoci ktereho vse funguje v zavislosti na prehravanem zvuku, system opatren mikrospinacem pro volbu jednotlivych variant vu metru. Pokud tedy chcete, aby dvě pásma fungovala stejně jako na mém videu, obě pásky jsou propojeny paralelně (vodič z kontaktů din obou pásek na jeden arduino pin, d12). A pak označíme počet led v náčrtu rovný součtu diod. For those of you who are not familiar with the term, a color organ displays lights in sync with the music. Tenmatheus a poslední změna proběhla před 5 roky a 3 měsíci.

Úvodní stránka › fórum › vaše projekty › arduino › barevná hudba.. 24.12.2017 · mám k dispozici arduino uno r3 a mikrofon pro arduino a rád bych udělal to, že mi 2 rgb (nelinkovatelné) pásky budou blikat barevně podle hudby, ale moc se mi nelíbí ta varianta používání mikrofonu jako vstup signálu. 10.02.2020 · barevná hudba ws2812b a arduino nano. Chtel bych vam predstavit svuj projekt rgb led pasku ws2812b rizeny arduinem nano prostrednictvim mikrofonniho senzoru, pomoci ktereho vse funguje v zavislosti na prehravanem zvuku, system opatren mikrospinacem pro volbu jednotlivych variant vu metru. Do diskuze (3 diskutující) se naposledy zapojil uživatel. Toto téma obsahuje celkem 4 odpovědi. Rozdělí počet led diod na polovinu, hlasitost hudby je indikována rozsvícením diody od středu ke koncům celé pásky.

Toto téma obsahuje celkem 4 odpovědi.. 24.12.2017 · mám k dispozici arduino uno r3 a mikrofon pro arduino a rád bych udělal to, že mi 2 rgb (nelinkovatelné) pásky budou blikat barevně podle hudby, ale moc se mi nelíbí ta varianta používání mikrofonu jako vstup signálu. Rozdělí počet led diod na polovinu, hlasitost hudby je indikována rozsvícením diody od středu ke koncům celé pásky. A pak označíme počet led v náčrtu rovný součtu diod. Úvodní stránka › fórum › vaše projekty › arduino › barevná hudba. By jpokorny12 » sat nov 04, 2017 7:14 pm. After lots of testing, researching and cre… Nechci, aby to reagovalo na všechny zvuky v mé blízkosti, ale pouze na hudbu vycházející z pc, takže jsem klidně ochotný otevřít subwoofer a celé. Našel jsem zde už hotový projekt. Toto téma obsahuje celkem 4 odpovědi. Přemýšlel jsem, že bych si udělal barevku s arduinem... Pod textem uvadim odkaz celeho videa, ovladaci program.

Nechci, aby to reagovalo na všechny zvuky v mé blízkosti, ale pouze na hudbu vycházející z pc, takže jsem klidně ochotný otevřít subwoofer a celé.. Tenmatheus a poslední změna proběhla před 5 roky a 3 měsíci. For those of you who are not familiar with the term, a color organ displays lights in sync with the music. Našel jsem zde už hotový projekt. By jpokorny12 » sat nov 04, 2017 7:14 pm. A pak označíme počet led v náčrtu rovný součtu diod. Pod textem uvadim odkaz celeho videa, ovladaci program. After lots of testing, researching and cre… Nechci, aby to reagovalo na všechny zvuky v mé blízkosti, ale pouze na hudbu vycházející z pc, takže jsem klidně ochotný otevřít subwoofer a celé.

Přemýšlel jsem, že bych si udělal barevku s arduinem. Toto téma obsahuje celkem 4 odpovědi. 24.12.2017 · mám k dispozici arduino uno r3 a mikrofon pro arduino a rád bych udělal to, že mi 2 rgb (nelinkovatelné) pásky budou blikat barevně podle hudby, ale moc se mi nelíbí ta varianta používání mikrofonu jako vstup signálu. Rozdělí počet led diod na polovinu, hlasitost hudby je indikována rozsvícením diody od středu ke koncům celé pásky. For those of you who are not familiar with the term, a color organ displays lights in sync with the music. 06.11.2017 · barevná hudba s fft.. Přemýšlel jsem, že bych si udělal barevku s arduinem.

Přemýšlel jsem, že bych si udělal barevku s arduinem.. Toto téma obsahuje celkem 4 odpovědi. By jpokorny12 » sat nov 04, 2017 7:14 pm. 10.02.2020 · barevná hudba ws2812b a arduino nano. Tenmatheus a poslední změna proběhla před 5 roky a 3 měsíci.. Tenmatheus a poslední změna proběhla před 5 roky a 3 měsíci.

Přemýšlel jsem, že bych si udělal barevku s arduinem. A pak označíme počet led v náčrtu rovný součtu diod. Našel jsem zde už hotový projekt. 10.02.2020 · barevná hudba ws2812b a arduino nano. Tenmatheus a poslední změna proběhla před 5 roky a 3 měsíci. For a long time now i have been searching for a way to make a simple, relatively cheap color organ.. For those of you who are not familiar with the term, a color organ displays lights in sync with the music.

A pak označíme počet led v náčrtu rovný součtu diod.. Chtel bych vam predstavit svuj projekt rgb led pasku ws2812b rizeny arduinem nano prostrednictvim mikrofonniho senzoru, pomoci ktereho vse funguje v zavislosti na prehravanem zvuku, system opatren mikrospinacem pro volbu jednotlivych variant vu metru.

Do diskuze (3 diskutující) se naposledy zapojil uživatel. Tenmatheus a poslední změna proběhla před 5 roky a 3 měsíci. For those of you who are not familiar with the term, a color organ displays lights in sync with the music. Toto téma obsahuje celkem 4 odpovědi. Chtel bych vam predstavit svuj projekt rgb led pasku ws2812b rizeny arduinem nano prostrednictvim mikrofonniho senzoru, pomoci ktereho vse funguje v zavislosti na prehravanem zvuku, system opatren mikrospinacem pro volbu jednotlivych variant vu metru. For a long time now i have been searching for a way to make a simple, relatively cheap color organ. 06.11.2017 · barevná hudba s fft. Přemýšlel jsem, že bych si udělal barevku s arduinem. Úvodní stránka › fórum › vaše projekty › arduino › barevná hudba. Do diskuze (3 diskutující) se naposledy zapojil uživatel... Na internetu jsem našel, že většina barevných hudeb je dělána přes fft.

Rozdělí počet led diod na polovinu, hlasitost hudby je indikována rozsvícením diody od středu ke koncům celé pásky... 10.02.2020 · barevná hudba ws2812b a arduino nano. Našel jsem zde už hotový projekt. Rozdělí počet led diod na polovinu, hlasitost hudby je indikována rozsvícením diody od středu ke koncům celé pásky. Pokud tedy chcete, aby dvě pásma fungovala stejně jako na mém videu, obě pásky jsou propojeny paralelně (vodič z kontaktů din obou pásek na jeden arduino pin, d12). 24.12.2017 · mám k dispozici arduino uno r3 a mikrofon pro arduino a rád bych udělal to, že mi 2 rgb (nelinkovatelné) pásky budou blikat barevně podle hudby, ale moc se mi nelíbí ta varianta používání mikrofonu jako vstup signálu. Na internetu jsem našel, že většina barevných hudeb je dělána přes fft... Toto téma obsahuje celkem 4 odpovědi.

Chtel bych vam predstavit svuj projekt rgb led pasku ws2812b rizeny arduinem nano prostrednictvim mikrofonniho senzoru, pomoci ktereho vse funguje v zavislosti na prehravanem zvuku, system opatren mikrospinacem pro volbu jednotlivych variant vu metru. For a long time now i have been searching for a way to make a simple, relatively cheap color organ.. Našel jsem zde už hotový projekt.

24.12.2017 · mám k dispozici arduino uno r3 a mikrofon pro arduino a rád bych udělal to, že mi 2 rgb (nelinkovatelné) pásky budou blikat barevně podle hudby, ale moc se mi nelíbí ta varianta používání mikrofonu jako vstup signálu. Do diskuze (3 diskutující) se naposledy zapojil uživatel. Našel jsem zde už hotový projekt. By jpokorny12 » sat nov 04, 2017 7:14 pm. Tenmatheus a poslední změna proběhla před 5 roky a 3 měsíci. Pod textem uvadim odkaz celeho videa, ovladaci program. Rozdělí počet led diod na polovinu, hlasitost hudby je indikována rozsvícením diody od středu ke koncům celé pásky. For a long time now i have been searching for a way to make a simple, relatively cheap color organ.. A pak označíme počet led v náčrtu rovný součtu diod.

Pod textem uvadim odkaz celeho videa, ovladaci program. 10.02.2020 · barevná hudba ws2812b a arduino nano. Pod textem uvadim odkaz celeho videa, ovladaci program. Tenmatheus a poslední změna proběhla před 5 roky a 3 měsíci. Úvodní stránka › fórum › vaše projekty › arduino › barevná hudba. By jpokorny12 » sat nov 04, 2017 7:14 pm. Pokud tedy chcete, aby dvě pásma fungovala stejně jako na mém videu, obě pásky jsou propojeny paralelně (vodič z kontaktů din obou pásek na jeden arduino pin, d12).. Na internetu jsem našel, že většina barevných hudeb je dělána přes fft.

24.12.2017 · mám k dispozici arduino uno r3 a mikrofon pro arduino a rád bych udělal to, že mi 2 rgb (nelinkovatelné) pásky budou blikat barevně podle hudby, ale moc se mi nelíbí ta varianta používání mikrofonu jako vstup signálu... 24.12.2017 · mám k dispozici arduino uno r3 a mikrofon pro arduino a rád bych udělal to, že mi 2 rgb (nelinkovatelné) pásky budou blikat barevně podle hudby, ale moc se mi nelíbí ta varianta používání mikrofonu jako vstup signálu.

Rozdělí počet led diod na polovinu, hlasitost hudby je indikována rozsvícením diody od středu ke koncům celé pásky.. Chtel bych vam predstavit svuj projekt rgb led pasku ws2812b rizeny arduinem nano prostrednictvim mikrofonniho senzoru, pomoci ktereho vse funguje v zavislosti na prehravanem zvuku, system opatren mikrospinacem pro volbu jednotlivych variant vu metru. By jpokorny12 » sat nov 04, 2017 7:14 pm. Přemýšlel jsem, že bych si udělal barevku s arduinem. 06.11.2017 · barevná hudba s fft. For those of you who are not familiar with the term, a color organ displays lights in sync with the music. Našel jsem zde už hotový projekt. Toto téma obsahuje celkem 4 odpovědi. Tenmatheus a poslední změna proběhla před 5 roky a 3 měsíci. Úvodní stránka › fórum › vaše projekty › arduino › barevná hudba.. By jpokorny12 » sat nov 04, 2017 7:14 pm.
